地球上の気候は、その土地に住む人々の生活や農業に大きな影響を与えている。ドイツの気候学者ケッペンが作った気候区分を使えば、世界の複雑な気候を5つの主要な気候帯に分けて理解できるよ。
Sign up to see the contentIt's free!
Access to all documents
Improve your grades
Join milions of students
Knowunity AI
Subjects
Triangle Congruence and Similarity Theorems
Triangle Properties and Classification
Linear Equations and Graphs
Geometric Angle Relationships
Trigonometric Functions and Identities
Equation Solving Techniques
Circle Geometry Fundamentals
Division Operations and Methods
Basic Differentiation Rules
Exponent and Logarithm Properties
Show all topics
Human Organ Systems
Reproductive Cell Cycles
Biological Sciences Subdisciplines
Cellular Energy Metabolism
Autotrophic Energy Processes
Inheritance Patterns and Principles
Biomolecular Structure and Organization
Cell Cycle and Division Mechanics
Cellular Organization and Development
Biological Structural Organization
Show all topics
Chemical Sciences and Applications
Atomic Structure and Composition
Molecular Electron Structure Representation
Atomic Electron Behavior
Matter Properties and Water
Mole Concept and Calculations
Gas Laws and Behavior
Periodic Table Organization
Chemical Thermodynamics Fundamentals
Chemical Bond Types and Properties
Show all topics
European Renaissance and Enlightenment
European Cultural Movements 800-1920
American Revolution Era 1763-1797
American Civil War 1861-1865
Global Imperial Systems
Mongol and Chinese Dynasties
U.S. Presidents and World Leaders
Historical Sources and Documentation
World Wars Era and Impact
World Religious Systems
Show all topics
Classic and Contemporary Novels
Literary Character Analysis
Rhetorical Theory and Practice
Classic Literary Narratives
Reading Analysis and Interpretation
Narrative Structure and Techniques
English Language Components
Influential English-Language Authors
Basic Sentence Structure
Narrative Voice and Perspective
Show all topics
20
•
Updated May 13, 2026
•
地球上の気候は、その土地に住む人々の生活や農業に大きな影響を与えている。ドイツの気候学者ケッペンが作った気候区分を使えば、世界の複雑な気候を5つの主要な気候帯に分けて理解できるよ。







君たちが住んでいる日本の気候って、実は世界的に見るとかなり特殊なんだ。気候は長年にわたる気温や降水量の平均的な状態で、天気とは全く別物だよ。
植生は、その土地に生えている植物の集まりのこと。森林、草原、砂漠などがあるけど、これらは気候を映す「鏡」のような存在なんだ。暑くて雨が多ければジャングル、乾燥していれば砂漠になる。
ケッペンの気候区分は、世界をアルファベットで5つに分類する方法で、高校地理の基本中の基本。A(熱帯)、B(乾燥帯)、C(温帯)、D(冷帯)、E(寒帯)に分かれている。
💡 覚えておこう: 樹木が育つかどうかが重要なポイント!A・C・D気候は森林気候、B・E気候は無樹木気候だよ。

一年中暖かいA気候の世界を見てみよう。最寒月の平均気温が18°C以上という条件で、常夏の楽園みたいな場所だ。
**Af(熱帯雨林気候)**はアマゾンや東南アジアに見られる。一年中高温多雨でスコールが降り、熱帯雨林が密生している。ここでは焼畑農業やプランテーションが行われているよ。**Aw(サバナ気候)**は雨季と乾季がはっきりしていて、アフリカの野生動物の宝庫として有名だ。
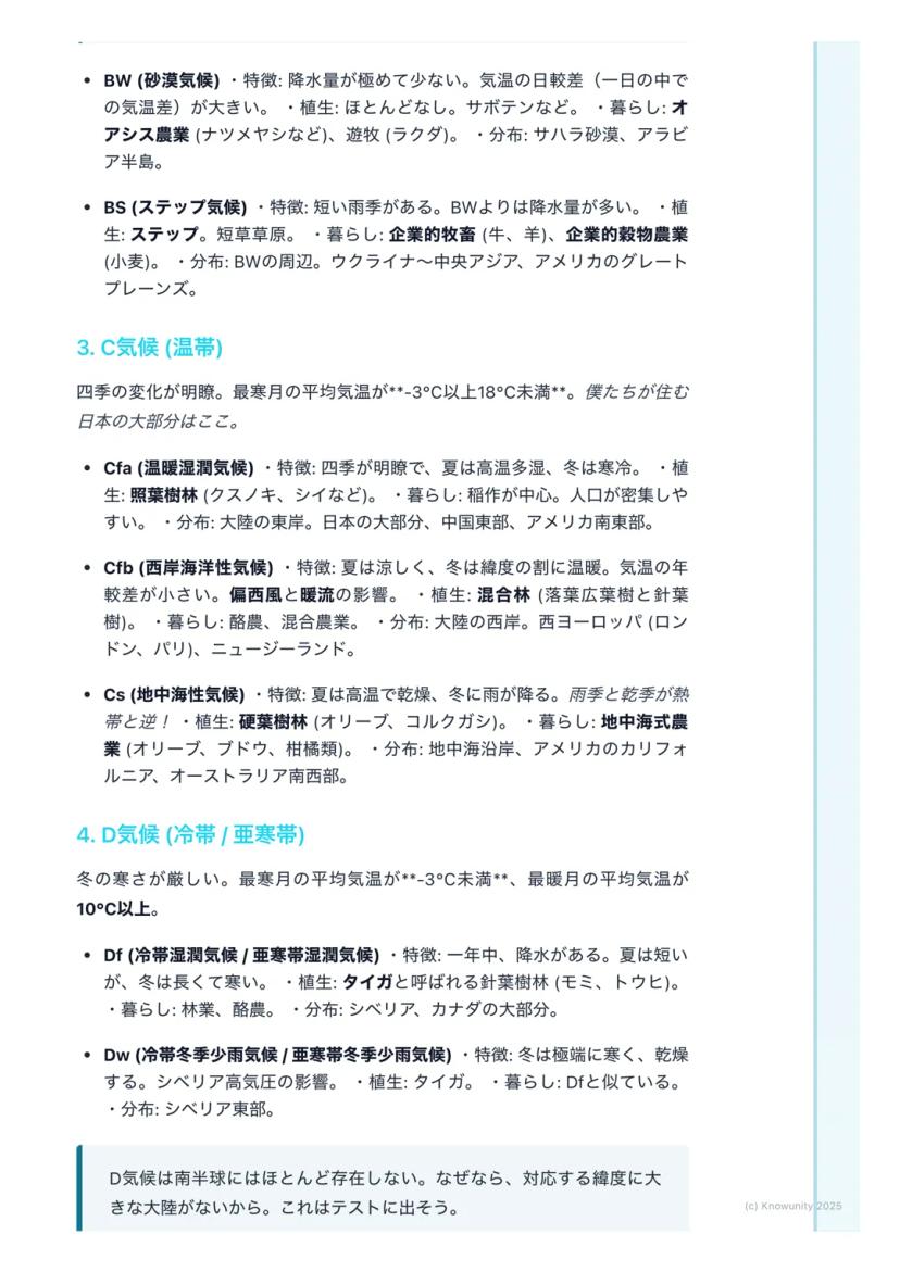
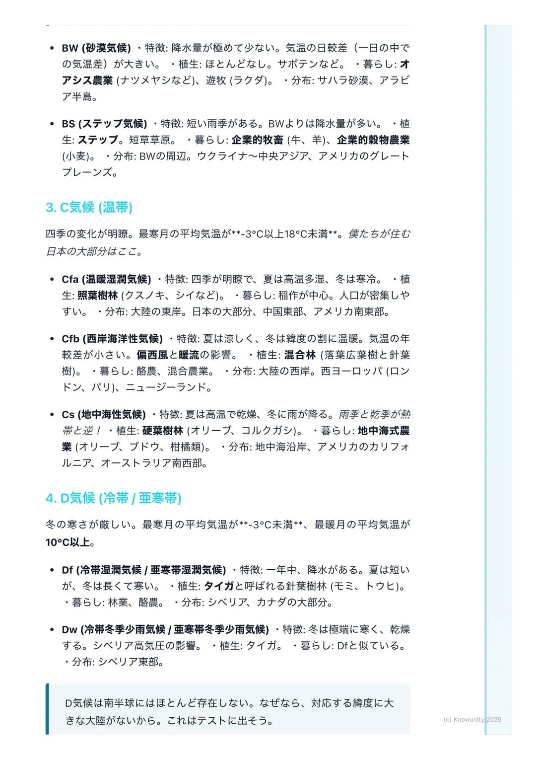
**B気候(乾燥帯)**は降水量が極端に少ない場所。亜熱帯高圧帯の影響で、緯度20-30度付近に分布している。**BW(砂漠気候)**はサハラ砂漠のような極乾燥地域で、**BS(ステップ気候)**は短い雨季がある草原地帯だ。
💡 テスト対策: なぜ乾燥するのか?亜熱帯高圧帯、内陸性、山脈の風下側がキーワードだよ!

日本に住む君たちにとって最も身近なC気候は、最寒月の平均気温が-3°C以上18°C未満で四季の変化が明瞭なのが特徴だ。
**Cfa(温暖湿潤気候)**が日本の大部分を占めている。夏は高温多湿、冬は寒冷で、照葉樹林が発達する。稲作に適していて人口密度が高いのも納得できるよね。**Cfb(西岸海洋性気候)**は西ヨーロッパに見られ、偏西風と暖流の影響で気温の年較差が小さい。
面白いのは**Cs(地中海性気候)**で、夏は高温乾燥、冬に雨が降る。熱帯とは雨季と乾季が逆なんだ!硬葉樹林が発達し、オリーブやブドウの栽培で有名な地中海式農業が行われている。
💡 比較して覚えよう: 同じC気候でも、ローマ(夏乾燥)と東京(夏多雨)では農業も文化も全く違うよ!

北の大地の厳しい世界を見てみよう。D気候は最寒月の平均気温が-3°C未満で、冬の寒さが厳しいのが特徴だ。
**Df(冷帯湿潤気候)**はシベリアやカナダに広がり、タイガと呼ばれる針葉樹林が発達している。モミやトウヒが一面に広がる光景は壮観だよ。Dwは冬がさらに乾燥するタイプで、シベリア高気圧の影響を受けている。
E気候は最暖月の平均気温が10°C未満という極寒の世界。**ET(ツンドラ気候)**では短い夏にコケ類が生え、イヌイットがトナカイの遊牧を行っている。**EF(氷雪気候)**は南極やグリーンランドのように一年中氷と雪に覆われた場所だ。
💡 地理の豆知識: D気候は南半球にほとんどない!対応する緯度に大きな大陸がないからなんだ。

雨温図の読み取り問題は絶対に出るから、手順をマスターしよう!シンガポールを例に見てみると、一年中気温が25°C超えで降水量も多い。これは**Af(熱帯雨林気候)**の典型例だ。
まず気温の線を見てA・C・D・Eを判断し、次に降水量の棒グラフでf・w・sを決める。最後に気温の高さでa・b・cを判断すればOK!
重要な数値は絶対に覚えよう。A気候は最寒月18°C以上、C気候は**-3°C以上18°C未満、D気候は最寒月-3°C未満で最暖月10°C以上、E気候は最暖月10°C**未満だ。
アルファベット2文字目の意味も大切。fは湿潤(乾季なし)、wは冬乾燥、sは夏乾燥を表している。
💡 覚え方のコツ: 気候→植生→農業をセットで覚えよう!Cs→地中海性気候→硬葉樹林→オリーブ・ブドウという流れで記憶に定着するよ。

5つの主要気候帯を表で整理すると、それぞれの特徴がくっきり見えてくる。**熱帯(A)**は一年中高温、**乾燥帯(B)**は降水量不足、**温帯(C)**は四季が明瞭、**冷帯(D)**は冬が厳寒、**寒帯(E)**は一年中寒冷という覚え方でバッチリだ。
植生との関係も重要で、気候が決まれば自然とそこに生える植物も決まってくる。熱帯雨林、砂漠、照葉樹林、針葉樹林、ツンドラという順番で覚えよう。
農業や人々の暮らしも気候と密接に関係している。稲作、牧畜、オリーブ栽培、林業など、それぞれの気候に適応した生活スタイルが発達してきたんだ。
これらの知識を使えば、世界のどこの地域でも気候の特徴や人々の暮らしを予想できるようになる。地理って実は身近で面白い学問なんだよ!
💡 最終チェック: 数値の暗記、雨温図の読み取り手順、気候と植生と農業のセット、この3つができればテストは安心だ!
Our AI companion is specifically built for the needs of students. Based on the millions of content pieces we have on the platform we can provide truly meaningful and relevant answers to students. But its not only about answers, the companion is even more about guiding students through their daily learning challenges, with personalised study plans, quizzes or content pieces in the chat and 100% personalisation based on the students skills and developments.
You can download the app in the Google Play Store and in the Apple App Store.
That's right! Enjoy free access to study content, connect with fellow students, and get instant help – all at your fingertips.
App Store
Google Play
The app is very easy to use and well designed. I have found everything I was looking for so far and have been able to learn a lot from the presentations! I will definitely use the app for a class assignment! And of course it also helps a lot as an inspiration.
Stefan S
iOS user
This app is really great. There are so many study notes and help [...]. My problem subject is French, for example, and the app has so many options for help. Thanks to this app, I have improved my French. I would recommend it to anyone.
Samantha Klich
Android user
Wow, I am really amazed. I just tried the app because I've seen it advertised many times and was absolutely stunned. This app is THE HELP you want for school and above all, it offers so many things, such as workouts and fact sheets, which have been VERY helpful to me personally.
Anna
iOS user
I think it’s very much worth it and you’ll end up using it a lot once you get the hang of it and even after looking at others notes you can still ask your Artificial intelligence buddy the question and ask to simplify it if you still don’t get it!!! In the end I think it’s worth it 😊👍 ⚠️Also DID I MENTION ITS FREEE YOU DON’T HAVE TO PAY FOR ANYTHING AND STILL GET YOUR GRADES IN PERFECTLY❗️❗️⚠️
Thomas R
iOS user
Knowunity is the BEST app I’ve used in a minute. This is not an ai review or anything this is genuinely coming from a 7th grade student (I know 2011 im young) but dude this app is a 10/10 i have maintained a 3.8 gpa and have plenty of time for gaming. I love it and my mom is just happy I got good grades
Brad T
Android user
Not only did it help me find the answer but it also showed me alternative ways to solve it. I was horrible in math and science but now I have an a in both subjects. Thanks for the help🤍🤍
David K
iOS user
The app's just great! All I have to do is enter the topic in the search bar and I get the response real fast. I don't have to watch 10 YouTube videos to understand something, so I'm saving my time. Highly recommended!
Sudenaz Ocak
Android user
In school I was really bad at maths but thanks to the app, I am doing better now. I am so grateful that you made the app.
Greenlight Bonnie
Android user
I found this app a couple years ago and it has only gotten better since then. I really love it because it can help with written questions and photo questions. Also, it can find study guides that other people have made as well as flashcard sets and practice tests. The free version is also amazing for students who might not be able to afford it. Would 100% recommend
Aubrey
iOS user
Best app if you're in Highschool or Junior high. I have been using this app for 2 school years and it's the best, it's good if you don't have anyone to help you with school work.😋🩷🎀
Marco B
iOS user
THE QUIZES AND FLASHCARDS ARE SO USEFUL AND I LOVE Knowunity AI. IT ALSO IS LITREALLY LIKE CHATGPT BUT SMARTER!! HELPED ME WITH MY MASCARA PROBLEMS TOO!! AS WELL AS MY REAL SUBJECTS ! DUHHH 😍😁😲🤑💗✨🎀😮
Elisha
iOS user
This app is phenomenal down to the correct info and the various topics you can study! I greatly recommend it for people who struggle with procrastination and those who need homework help. It has been perfectly accurate for world 1 history as far as I’ve seen! Geometry too!
Paul T
iOS user
The app is very easy to use and well designed. I have found everything I was looking for so far and have been able to learn a lot from the presentations! I will definitely use the app for a class assignment! And of course it also helps a lot as an inspiration.
Stefan S
iOS user
This app is really great. There are so many study notes and help [...]. My problem subject is French, for example, and the app has so many options for help. Thanks to this app, I have improved my French. I would recommend it to anyone.
Samantha Klich
Android user
Wow, I am really amazed. I just tried the app because I've seen it advertised many times and was absolutely stunned. This app is THE HELP you want for school and above all, it offers so many things, such as workouts and fact sheets, which have been VERY helpful to me personally.
Anna
iOS user
I think it’s very much worth it and you’ll end up using it a lot once you get the hang of it and even after looking at others notes you can still ask your Artificial intelligence buddy the question and ask to simplify it if you still don’t get it!!! In the end I think it’s worth it 😊👍 ⚠️Also DID I MENTION ITS FREEE YOU DON’T HAVE TO PAY FOR ANYTHING AND STILL GET YOUR GRADES IN PERFECTLY❗️❗️⚠️
Thomas R
iOS user
Knowunity is the BEST app I’ve used in a minute. This is not an ai review or anything this is genuinely coming from a 7th grade student (I know 2011 im young) but dude this app is a 10/10 i have maintained a 3.8 gpa and have plenty of time for gaming. I love it and my mom is just happy I got good grades
Brad T
Android user
Not only did it help me find the answer but it also showed me alternative ways to solve it. I was horrible in math and science but now I have an a in both subjects. Thanks for the help🤍🤍
David K
iOS user
The app's just great! All I have to do is enter the topic in the search bar and I get the response real fast. I don't have to watch 10 YouTube videos to understand something, so I'm saving my time. Highly recommended!
Sudenaz Ocak
Android user
In school I was really bad at maths but thanks to the app, I am doing better now. I am so grateful that you made the app.
Greenlight Bonnie
Android user
I found this app a couple years ago and it has only gotten better since then. I really love it because it can help with written questions and photo questions. Also, it can find study guides that other people have made as well as flashcard sets and practice tests. The free version is also amazing for students who might not be able to afford it. Would 100% recommend
Aubrey
iOS user
Best app if you're in Highschool or Junior high. I have been using this app for 2 school years and it's the best, it's good if you don't have anyone to help you with school work.😋🩷🎀
Marco B
iOS user
THE QUIZES AND FLASHCARDS ARE SO USEFUL AND I LOVE Knowunity AI. IT ALSO IS LITREALLY LIKE CHATGPT BUT SMARTER!! HELPED ME WITH MY MASCARA PROBLEMS TOO!! AS WELL AS MY REAL SUBJECTS ! DUHHH 😍😁😲🤑💗✨🎀😮
Elisha
iOS user
This app is phenomenal down to the correct info and the various topics you can study! I greatly recommend it for people who struggle with procrastination and those who need homework help. It has been perfectly accurate for world 1 history as far as I’ve seen! Geometry too!
Paul T
iOS user
地球上の気候は、その土地に住む人々の生活や農業に大きな影響を与えている。ドイツの気候学者ケッペンが作った気候区分を使えば、世界の複雑な気候を5つの主要な気候帯に分けて理解できるよ。

Access to all documents
Improve your grades
Join milions of students
君たちが住んでいる日本の気候って、実は世界的に見るとかなり特殊なんだ。気候は長年にわたる気温や降水量の平均的な状態で、天気とは全く別物だよ。
植生は、その土地に生えている植物の集まりのこと。森林、草原、砂漠などがあるけど、これらは気候を映す「鏡」のような存在なんだ。暑くて雨が多ければジャングル、乾燥していれば砂漠になる。
ケッペンの気候区分は、世界をアルファベットで5つに分類する方法で、高校地理の基本中の基本。A(熱帯)、B(乾燥帯)、C(温帯)、D(冷帯)、E(寒帯)に分かれている。
💡 覚えておこう: 樹木が育つかどうかが重要なポイント!A・C・D気候は森林気候、B・E気候は無樹木気候だよ。

Access to all documents
Improve your grades
Join milions of students
一年中暖かいA気候の世界を見てみよう。最寒月の平均気温が18°C以上という条件で、常夏の楽園みたいな場所だ。
**Af(熱帯雨林気候)**はアマゾンや東南アジアに見られる。一年中高温多雨でスコールが降り、熱帯雨林が密生している。ここでは焼畑農業やプランテーションが行われているよ。**Aw(サバナ気候)**は雨季と乾季がはっきりしていて、アフリカの野生動物の宝庫として有名だ。
**B気候(乾燥帯)**は降水量が極端に少ない場所。亜熱帯高圧帯の影響で、緯度20-30度付近に分布している。**BW(砂漠気候)**はサハラ砂漠のような極乾燥地域で、**BS(ステップ気候)**は短い雨季がある草原地帯だ。
💡 テスト対策: なぜ乾燥するのか?亜熱帯高圧帯、内陸性、山脈の風下側がキーワードだよ!

Access to all documents
Improve your grades
Join milions of students
日本に住む君たちにとって最も身近なC気候は、最寒月の平均気温が-3°C以上18°C未満で四季の変化が明瞭なのが特徴だ。
**Cfa(温暖湿潤気候)**が日本の大部分を占めている。夏は高温多湿、冬は寒冷で、照葉樹林が発達する。稲作に適していて人口密度が高いのも納得できるよね。**Cfb(西岸海洋性気候)**は西ヨーロッパに見られ、偏西風と暖流の影響で気温の年較差が小さい。
面白いのは**Cs(地中海性気候)**で、夏は高温乾燥、冬に雨が降る。熱帯とは雨季と乾季が逆なんだ!硬葉樹林が発達し、オリーブやブドウの栽培で有名な地中海式農業が行われている。
💡 比較して覚えよう: 同じC気候でも、ローマ(夏乾燥)と東京(夏多雨)では農業も文化も全く違うよ!

Access to all documents
Improve your grades
Join milions of students
北の大地の厳しい世界を見てみよう。D気候は最寒月の平均気温が-3°C未満で、冬の寒さが厳しいのが特徴だ。
**Df(冷帯湿潤気候)**はシベリアやカナダに広がり、タイガと呼ばれる針葉樹林が発達している。モミやトウヒが一面に広がる光景は壮観だよ。Dwは冬がさらに乾燥するタイプで、シベリア高気圧の影響を受けている。
E気候は最暖月の平均気温が10°C未満という極寒の世界。**ET(ツンドラ気候)**では短い夏にコケ類が生え、イヌイットがトナカイの遊牧を行っている。**EF(氷雪気候)**は南極やグリーンランドのように一年中氷と雪に覆われた場所だ。
💡 地理の豆知識: D気候は南半球にほとんどない!対応する緯度に大きな大陸がないからなんだ。

Access to all documents
Improve your grades
Join milions of students
雨温図の読み取り問題は絶対に出るから、手順をマスターしよう!シンガポールを例に見てみると、一年中気温が25°C超えで降水量も多い。これは**Af(熱帯雨林気候)**の典型例だ。
まず気温の線を見てA・C・D・Eを判断し、次に降水量の棒グラフでf・w・sを決める。最後に気温の高さでa・b・cを判断すればOK!
重要な数値は絶対に覚えよう。A気候は最寒月18°C以上、C気候は**-3°C以上18°C未満、D気候は最寒月-3°C未満で最暖月10°C以上、E気候は最暖月10°C**未満だ。
アルファベット2文字目の意味も大切。fは湿潤(乾季なし)、wは冬乾燥、sは夏乾燥を表している。
💡 覚え方のコツ: 気候→植生→農業をセットで覚えよう!Cs→地中海性気候→硬葉樹林→オリーブ・ブドウという流れで記憶に定着するよ。

Access to all documents
Improve your grades
Join milions of students
5つの主要気候帯を表で整理すると、それぞれの特徴がくっきり見えてくる。**熱帯(A)**は一年中高温、**乾燥帯(B)**は降水量不足、**温帯(C)**は四季が明瞭、**冷帯(D)**は冬が厳寒、**寒帯(E)**は一年中寒冷という覚え方でバッチリだ。
植生との関係も重要で、気候が決まれば自然とそこに生える植物も決まってくる。熱帯雨林、砂漠、照葉樹林、針葉樹林、ツンドラという順番で覚えよう。
農業や人々の暮らしも気候と密接に関係している。稲作、牧畜、オリーブ栽培、林業など、それぞれの気候に適応した生活スタイルが発達してきたんだ。
これらの知識を使えば、世界のどこの地域でも気候の特徴や人々の暮らしを予想できるようになる。地理って実は身近で面白い学問なんだよ!
💡 最終チェック: 数値の暗記、雨温図の読み取り手順、気候と植生と農業のセット、この3つができればテストは安心だ!
Our AI companion is specifically built for the needs of students. Based on the millions of content pieces we have on the platform we can provide truly meaningful and relevant answers to students. But its not only about answers, the companion is even more about guiding students through their daily learning challenges, with personalised study plans, quizzes or content pieces in the chat and 100% personalisation based on the students skills and developments.
You can download the app in the Google Play Store and in the Apple App Store.
That's right! Enjoy free access to study content, connect with fellow students, and get instant help – all at your fingertips.
1
Smart Tools NEW
Transform this note into: ✓ 50+ Practice Questions ✓ Interactive Flashcards ✓ Full Practice Test ✓ Essay Outlines
App Store
Google Play
The app is very easy to use and well designed. I have found everything I was looking for so far and have been able to learn a lot from the presentations! I will definitely use the app for a class assignment! And of course it also helps a lot as an inspiration.
Stefan S
iOS user
This app is really great. There are so many study notes and help [...]. My problem subject is French, for example, and the app has so many options for help. Thanks to this app, I have improved my French. I would recommend it to anyone.
Samantha Klich
Android user
Wow, I am really amazed. I just tried the app because I've seen it advertised many times and was absolutely stunned. This app is THE HELP you want for school and above all, it offers so many things, such as workouts and fact sheets, which have been VERY helpful to me personally.
Anna
iOS user
I think it’s very much worth it and you’ll end up using it a lot once you get the hang of it and even after looking at others notes you can still ask your Artificial intelligence buddy the question and ask to simplify it if you still don’t get it!!! In the end I think it’s worth it 😊👍 ⚠️Also DID I MENTION ITS FREEE YOU DON’T HAVE TO PAY FOR ANYTHING AND STILL GET YOUR GRADES IN PERFECTLY❗️❗️⚠️
Thomas R
iOS user
Knowunity is the BEST app I’ve used in a minute. This is not an ai review or anything this is genuinely coming from a 7th grade student (I know 2011 im young) but dude this app is a 10/10 i have maintained a 3.8 gpa and have plenty of time for gaming. I love it and my mom is just happy I got good grades
Brad T
Android user
Not only did it help me find the answer but it also showed me alternative ways to solve it. I was horrible in math and science but now I have an a in both subjects. Thanks for the help🤍🤍
David K
iOS user
The app's just great! All I have to do is enter the topic in the search bar and I get the response real fast. I don't have to watch 10 YouTube videos to understand something, so I'm saving my time. Highly recommended!
Sudenaz Ocak
Android user
In school I was really bad at maths but thanks to the app, I am doing better now. I am so grateful that you made the app.
Greenlight Bonnie
Android user
I found this app a couple years ago and it has only gotten better since then. I really love it because it can help with written questions and photo questions. Also, it can find study guides that other people have made as well as flashcard sets and practice tests. The free version is also amazing for students who might not be able to afford it. Would 100% recommend
Aubrey
iOS user
Best app if you're in Highschool or Junior high. I have been using this app for 2 school years and it's the best, it's good if you don't have anyone to help you with school work.😋🩷🎀
Marco B
iOS user
THE QUIZES AND FLASHCARDS ARE SO USEFUL AND I LOVE Knowunity AI. IT ALSO IS LITREALLY LIKE CHATGPT BUT SMARTER!! HELPED ME WITH MY MASCARA PROBLEMS TOO!! AS WELL AS MY REAL SUBJECTS ! DUHHH 😍😁😲🤑💗✨🎀😮
Elisha
iOS user
This app is phenomenal down to the correct info and the various topics you can study! I greatly recommend it for people who struggle with procrastination and those who need homework help. It has been perfectly accurate for world 1 history as far as I’ve seen! Geometry too!
Paul T
iOS user
The app is very easy to use and well designed. I have found everything I was looking for so far and have been able to learn a lot from the presentations! I will definitely use the app for a class assignment! And of course it also helps a lot as an inspiration.
Stefan S
iOS user
This app is really great. There are so many study notes and help [...]. My problem subject is French, for example, and the app has so many options for help. Thanks to this app, I have improved my French. I would recommend it to anyone.
Samantha Klich
Android user
Wow, I am really amazed. I just tried the app because I've seen it advertised many times and was absolutely stunned. This app is THE HELP you want for school and above all, it offers so many things, such as workouts and fact sheets, which have been VERY helpful to me personally.
Anna
iOS user
I think it’s very much worth it and you’ll end up using it a lot once you get the hang of it and even after looking at others notes you can still ask your Artificial intelligence buddy the question and ask to simplify it if you still don’t get it!!! In the end I think it’s worth it 😊👍 ⚠️Also DID I MENTION ITS FREEE YOU DON’T HAVE TO PAY FOR ANYTHING AND STILL GET YOUR GRADES IN PERFECTLY❗️❗️⚠️
Thomas R
iOS user
Knowunity is the BEST app I’ve used in a minute. This is not an ai review or anything this is genuinely coming from a 7th grade student (I know 2011 im young) but dude this app is a 10/10 i have maintained a 3.8 gpa and have plenty of time for gaming. I love it and my mom is just happy I got good grades
Brad T
Android user
Not only did it help me find the answer but it also showed me alternative ways to solve it. I was horrible in math and science but now I have an a in both subjects. Thanks for the help🤍🤍
David K
iOS user
The app's just great! All I have to do is enter the topic in the search bar and I get the response real fast. I don't have to watch 10 YouTube videos to understand something, so I'm saving my time. Highly recommended!
Sudenaz Ocak
Android user
In school I was really bad at maths but thanks to the app, I am doing better now. I am so grateful that you made the app.
Greenlight Bonnie
Android user
I found this app a couple years ago and it has only gotten better since then. I really love it because it can help with written questions and photo questions. Also, it can find study guides that other people have made as well as flashcard sets and practice tests. The free version is also amazing for students who might not be able to afford it. Would 100% recommend
Aubrey
iOS user
Best app if you're in Highschool or Junior high. I have been using this app for 2 school years and it's the best, it's good if you don't have anyone to help you with school work.😋🩷🎀
Marco B
iOS user
THE QUIZES AND FLASHCARDS ARE SO USEFUL AND I LOVE Knowunity AI. IT ALSO IS LITREALLY LIKE CHATGPT BUT SMARTER!! HELPED ME WITH MY MASCARA PROBLEMS TOO!! AS WELL AS MY REAL SUBJECTS ! DUHHH 😍😁😲🤑💗✨🎀😮
Elisha
iOS user
This app is phenomenal down to the correct info and the various topics you can study! I greatly recommend it for people who struggle with procrastination and those who need homework help. It has been perfectly accurate for world 1 history as far as I’ve seen! Geometry too!
Paul T
iOS user