化学の計算って難しそう?でも実は、**モル(mol)**という単位を理解すれば、目に見えない原子や分子の世界と、実際に測れる質量や体積を簡単につなげることができるんだ。化学反応の量的計算は、たった3つのステップで解けるようになる!
Sign up to see the contentIt's free!
Access to all documents
Improve your grades
Join milions of students
Knowunity AI
Subjects
Triangle Congruence and Similarity Theorems
Triangle Properties and Classification
Linear Equations and Graphs
Geometric Angle Relationships
Trigonometric Functions and Identities
Equation Solving Techniques
Circle Geometry Fundamentals
Division Operations and Methods
Basic Differentiation Rules
Exponent and Logarithm Properties
Show all topics
Human Organ Systems
Reproductive Cell Cycles
Biological Sciences Subdisciplines
Cellular Energy Metabolism
Autotrophic Energy Processes
Inheritance Patterns and Principles
Biomolecular Structure and Organization
Cell Cycle and Division Mechanics
Cellular Organization and Development
Biological Structural Organization
Show all topics
Chemical Sciences and Applications
Atomic Structure and Composition
Molecular Electron Structure Representation
Atomic Electron Behavior
Matter Properties and Water
Mole Concept and Calculations
Gas Laws and Behavior
Periodic Table Organization
Chemical Thermodynamics Fundamentals
Chemical Bond Types and Properties
Show all topics
European Renaissance and Enlightenment
European Cultural Movements 800-1920
American Revolution Era 1763-1797
American Civil War 1861-1865
Global Imperial Systems
Mongol and Chinese Dynasties
U.S. Presidents and World Leaders
Historical Sources and Documentation
World Wars Era and Impact
World Religious Systems
Show all topics
Classic and Contemporary Novels
Literary Character Analysis
Rhetorical Theory and Practice
Classic Literary Narratives
Reading Analysis and Interpretation
Narrative Structure and Techniques
English Language Components
Influential English-Language Authors
Basic Sentence Structure
Narrative Voice and Perspective
Show all topics
62
•
Updated May 13, 2026
•
化学の計算って難しそう?でも実は、**モル(mol)**という単位を理解すれば、目に見えない原子や分子の世界と、実際に測れる質量や体積を簡単につなげることができるんだ。化学反応の量的計算は、たった3つのステップで解けるようになる!







原子や分子は超小さいから、一つずつ数えたり重さを測ったりするのは無理だよね。そこで登場するのが**モル(mol)**という単位!これを使えば、見えない原子の世界と実際の実験をつなげられる。
アボガドロ定数(6.02×10²³個/mol)がキーポイント。どんな粒子でも1mol集まると、必ずこの数になる。水分子でも塩の粒でも同じ!
**物質量(mol)**は「粒子の個数÷アボガドロ定数」で計算できる。これが化学計算の基本単位になるから、しっかり覚えよう。
💡 覚えておこう: 1mol = 6.02×10²³個(どんな粒子でも同じ!)

原子量・分子量・式量は全部「相対的な重さ」を表していて、単位はない。でもモル質量は「g/mol」の単位がついて、実際の計算で使える形になる。
計算のコツは、原子量に「g/mol」をつけるとモル質量になることを覚えること!
💡 計算のコツ: 原子量18 → モル質量18g/mol(数値は同じ!)

**物質量(mol)**を中心にして、質量・粒子数・気体の体積が全部つながっている。この関係を覚えれば、どんな変換でもできるようになる。
3つの重要な公式:
特に気体の22.4L/molは標準状態(0℃、1気圧)でしか使えないから注意!液体や固体には絶対に使っちゃダメ。
💡 注意: 22.4L/molは標準状態の気体だけ!他の条件では使えない

化学反応式の係数って、実はすごく重要!この係数の比 = 物質量(mol)の比になるんだ。質量の比じゃないから間違えないで。
例:CH₄ + 2O₂ → CO₂ + 2H₂O 係数の比 1:2:1:2 = mol比 1:2:1:2
つまり、1molのメタンが反応すると、2molの酸素が必要で、1molの二酸化炭素と2molの水ができる。
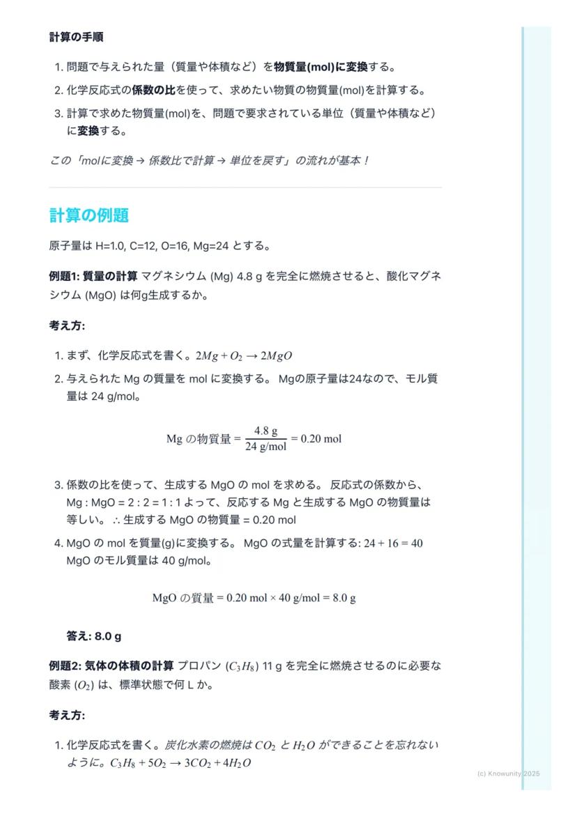
計算の3ステップが超重要:
💡 最重要: 係数の比 = mol比(質量比じゃない!)

例題1: Mg 4.8gを燃焼させると、MgOは何g生成する?
ステップ1: Mgをmolに変換 → 4.8g ÷ 24g/mol = 0.20mol ステップ2: 反応式 2Mg + O₂ → 2MgO から、Mg:MgO = 1:1 ステップ3: MgOの質量 → 0.20mol × 40g/mol = 8.0g
例題2: C₃H₈ 11gを燃焼させるのに必要なO₂の体積(標準状態)は?
ステップ1: C₃H₈をmolに変換 → 11g ÷ 44g/mol = 0.25mol ステップ2: 反応式から C₃H₈:O₂ = 1:5 → O₂は 0.25mol × 5 = 1.25mol ステップ3: 体積に変換 → 1.25mol × 22.4L/mol = 28L
💡 計算のコツ: 単位を必ず書いて、3ステップを確実に実行!

テストでよくあるミス:
覚えておくべき原子量:H=1, C=12, N=14, O=16, Na=23, S=32, Cl=35.5, Ca=40
要点整理:
💡 合格への道: この3ステップを問題集でたくさん練習すれば必ずできる!
Our AI companion is specifically built for the needs of students. Based on the millions of content pieces we have on the platform we can provide truly meaningful and relevant answers to students. But its not only about answers, the companion is even more about guiding students through their daily learning challenges, with personalised study plans, quizzes or content pieces in the chat and 100% personalisation based on the students skills and developments.
You can download the app in the Google Play Store and in the Apple App Store.
That's right! Enjoy free access to study content, connect with fellow students, and get instant help – all at your fingertips.
App Store
Google Play
The app is very easy to use and well designed. I have found everything I was looking for so far and have been able to learn a lot from the presentations! I will definitely use the app for a class assignment! And of course it also helps a lot as an inspiration.
Stefan S
iOS user
This app is really great. There are so many study notes and help [...]. My problem subject is French, for example, and the app has so many options for help. Thanks to this app, I have improved my French. I would recommend it to anyone.
Samantha Klich
Android user
Wow, I am really amazed. I just tried the app because I've seen it advertised many times and was absolutely stunned. This app is THE HELP you want for school and above all, it offers so many things, such as workouts and fact sheets, which have been VERY helpful to me personally.
Anna
iOS user
I think it’s very much worth it and you’ll end up using it a lot once you get the hang of it and even after looking at others notes you can still ask your Artificial intelligence buddy the question and ask to simplify it if you still don’t get it!!! In the end I think it’s worth it 😊👍 ⚠️Also DID I MENTION ITS FREEE YOU DON’T HAVE TO PAY FOR ANYTHING AND STILL GET YOUR GRADES IN PERFECTLY❗️❗️⚠️
Thomas R
iOS user
Knowunity is the BEST app I’ve used in a minute. This is not an ai review or anything this is genuinely coming from a 7th grade student (I know 2011 im young) but dude this app is a 10/10 i have maintained a 3.8 gpa and have plenty of time for gaming. I love it and my mom is just happy I got good grades
Brad T
Android user
Not only did it help me find the answer but it also showed me alternative ways to solve it. I was horrible in math and science but now I have an a in both subjects. Thanks for the help🤍🤍
David K
iOS user
The app's just great! All I have to do is enter the topic in the search bar and I get the response real fast. I don't have to watch 10 YouTube videos to understand something, so I'm saving my time. Highly recommended!
Sudenaz Ocak
Android user
In school I was really bad at maths but thanks to the app, I am doing better now. I am so grateful that you made the app.
Greenlight Bonnie
Android user
I found this app a couple years ago and it has only gotten better since then. I really love it because it can help with written questions and photo questions. Also, it can find study guides that other people have made as well as flashcard sets and practice tests. The free version is also amazing for students who might not be able to afford it. Would 100% recommend
Aubrey
iOS user
Best app if you're in Highschool or Junior high. I have been using this app for 2 school years and it's the best, it's good if you don't have anyone to help you with school work.😋🩷🎀
Marco B
iOS user
THE QUIZES AND FLASHCARDS ARE SO USEFUL AND I LOVE Knowunity AI. IT ALSO IS LITREALLY LIKE CHATGPT BUT SMARTER!! HELPED ME WITH MY MASCARA PROBLEMS TOO!! AS WELL AS MY REAL SUBJECTS ! DUHHH 😍😁😲🤑💗✨🎀😮
Elisha
iOS user
This app is phenomenal down to the correct info and the various topics you can study! I greatly recommend it for people who struggle with procrastination and those who need homework help. It has been perfectly accurate for world 1 history as far as I’ve seen! Geometry too!
Paul T
iOS user
The app is very easy to use and well designed. I have found everything I was looking for so far and have been able to learn a lot from the presentations! I will definitely use the app for a class assignment! And of course it also helps a lot as an inspiration.
Stefan S
iOS user
This app is really great. There are so many study notes and help [...]. My problem subject is French, for example, and the app has so many options for help. Thanks to this app, I have improved my French. I would recommend it to anyone.
Samantha Klich
Android user
Wow, I am really amazed. I just tried the app because I've seen it advertised many times and was absolutely stunned. This app is THE HELP you want for school and above all, it offers so many things, such as workouts and fact sheets, which have been VERY helpful to me personally.
Anna
iOS user
I think it’s very much worth it and you’ll end up using it a lot once you get the hang of it and even after looking at others notes you can still ask your Artificial intelligence buddy the question and ask to simplify it if you still don’t get it!!! In the end I think it’s worth it 😊👍 ⚠️Also DID I MENTION ITS FREEE YOU DON’T HAVE TO PAY FOR ANYTHING AND STILL GET YOUR GRADES IN PERFECTLY❗️❗️⚠️
Thomas R
iOS user
Knowunity is the BEST app I’ve used in a minute. This is not an ai review or anything this is genuinely coming from a 7th grade student (I know 2011 im young) but dude this app is a 10/10 i have maintained a 3.8 gpa and have plenty of time for gaming. I love it and my mom is just happy I got good grades
Brad T
Android user
Not only did it help me find the answer but it also showed me alternative ways to solve it. I was horrible in math and science but now I have an a in both subjects. Thanks for the help🤍🤍
David K
iOS user
The app's just great! All I have to do is enter the topic in the search bar and I get the response real fast. I don't have to watch 10 YouTube videos to understand something, so I'm saving my time. Highly recommended!
Sudenaz Ocak
Android user
In school I was really bad at maths but thanks to the app, I am doing better now. I am so grateful that you made the app.
Greenlight Bonnie
Android user
I found this app a couple years ago and it has only gotten better since then. I really love it because it can help with written questions and photo questions. Also, it can find study guides that other people have made as well as flashcard sets and practice tests. The free version is also amazing for students who might not be able to afford it. Would 100% recommend
Aubrey
iOS user
Best app if you're in Highschool or Junior high. I have been using this app for 2 school years and it's the best, it's good if you don't have anyone to help you with school work.😋🩷🎀
Marco B
iOS user
THE QUIZES AND FLASHCARDS ARE SO USEFUL AND I LOVE Knowunity AI. IT ALSO IS LITREALLY LIKE CHATGPT BUT SMARTER!! HELPED ME WITH MY MASCARA PROBLEMS TOO!! AS WELL AS MY REAL SUBJECTS ! DUHHH 😍😁😲🤑💗✨🎀😮
Elisha
iOS user
This app is phenomenal down to the correct info and the various topics you can study! I greatly recommend it for people who struggle with procrastination and those who need homework help. It has been perfectly accurate for world 1 history as far as I’ve seen! Geometry too!
Paul T
iOS user
化学の計算って難しそう?でも実は、**モル(mol)**という単位を理解すれば、目に見えない原子や分子の世界と、実際に測れる質量や体積を簡単につなげることができるんだ。化学反応の量的計算は、たった3つのステップで解けるようになる!

Access to all documents
Improve your grades
Join milions of students
原子や分子は超小さいから、一つずつ数えたり重さを測ったりするのは無理だよね。そこで登場するのが**モル(mol)**という単位!これを使えば、見えない原子の世界と実際の実験をつなげられる。
アボガドロ定数(6.02×10²³個/mol)がキーポイント。どんな粒子でも1mol集まると、必ずこの数になる。水分子でも塩の粒でも同じ!
**物質量(mol)**は「粒子の個数÷アボガドロ定数」で計算できる。これが化学計算の基本単位になるから、しっかり覚えよう。
💡 覚えておこう: 1mol = 6.02×10²³個(どんな粒子でも同じ!)

Access to all documents
Improve your grades
Join milions of students
原子量・分子量・式量は全部「相対的な重さ」を表していて、単位はない。でもモル質量は「g/mol」の単位がついて、実際の計算で使える形になる。
計算のコツは、原子量に「g/mol」をつけるとモル質量になることを覚えること!
💡 計算のコツ: 原子量18 → モル質量18g/mol(数値は同じ!)

Access to all documents
Improve your grades
Join milions of students
**物質量(mol)**を中心にして、質量・粒子数・気体の体積が全部つながっている。この関係を覚えれば、どんな変換でもできるようになる。
3つの重要な公式:
特に気体の22.4L/molは標準状態(0℃、1気圧)でしか使えないから注意!液体や固体には絶対に使っちゃダメ。
💡 注意: 22.4L/molは標準状態の気体だけ!他の条件では使えない

Access to all documents
Improve your grades
Join milions of students
化学反応式の係数って、実はすごく重要!この係数の比 = 物質量(mol)の比になるんだ。質量の比じゃないから間違えないで。
例:CH₄ + 2O₂ → CO₂ + 2H₂O 係数の比 1:2:1:2 = mol比 1:2:1:2
つまり、1molのメタンが反応すると、2molの酸素が必要で、1molの二酸化炭素と2molの水ができる。
計算の3ステップが超重要:
💡 最重要: 係数の比 = mol比(質量比じゃない!)

Access to all documents
Improve your grades
Join milions of students
例題1: Mg 4.8gを燃焼させると、MgOは何g生成する?
ステップ1: Mgをmolに変換 → 4.8g ÷ 24g/mol = 0.20mol ステップ2: 反応式 2Mg + O₂ → 2MgO から、Mg:MgO = 1:1 ステップ3: MgOの質量 → 0.20mol × 40g/mol = 8.0g
例題2: C₃H₈ 11gを燃焼させるのに必要なO₂の体積(標準状態)は?
ステップ1: C₃H₈をmolに変換 → 11g ÷ 44g/mol = 0.25mol ステップ2: 反応式から C₃H₈:O₂ = 1:5 → O₂は 0.25mol × 5 = 1.25mol ステップ3: 体積に変換 → 1.25mol × 22.4L/mol = 28L
💡 計算のコツ: 単位を必ず書いて、3ステップを確実に実行!

Access to all documents
Improve your grades
Join milions of students
テストでよくあるミス:
覚えておくべき原子量:H=1, C=12, N=14, O=16, Na=23, S=32, Cl=35.5, Ca=40
要点整理:
💡 合格への道: この3ステップを問題集でたくさん練習すれば必ずできる!
Our AI companion is specifically built for the needs of students. Based on the millions of content pieces we have on the platform we can provide truly meaningful and relevant answers to students. But its not only about answers, the companion is even more about guiding students through their daily learning challenges, with personalised study plans, quizzes or content pieces in the chat and 100% personalisation based on the students skills and developments.
You can download the app in the Google Play Store and in the Apple App Store.
That's right! Enjoy free access to study content, connect with fellow students, and get instant help – all at your fingertips.
2
Smart Tools NEW
Transform this note into: ✓ 50+ Practice Questions ✓ Interactive Flashcards ✓ Full Practice Test ✓ Essay Outlines
App Store
Google Play
The app is very easy to use and well designed. I have found everything I was looking for so far and have been able to learn a lot from the presentations! I will definitely use the app for a class assignment! And of course it also helps a lot as an inspiration.
Stefan S
iOS user
This app is really great. There are so many study notes and help [...]. My problem subject is French, for example, and the app has so many options for help. Thanks to this app, I have improved my French. I would recommend it to anyone.
Samantha Klich
Android user
Wow, I am really amazed. I just tried the app because I've seen it advertised many times and was absolutely stunned. This app is THE HELP you want for school and above all, it offers so many things, such as workouts and fact sheets, which have been VERY helpful to me personally.
Anna
iOS user
I think it’s very much worth it and you’ll end up using it a lot once you get the hang of it and even after looking at others notes you can still ask your Artificial intelligence buddy the question and ask to simplify it if you still don’t get it!!! In the end I think it’s worth it 😊👍 ⚠️Also DID I MENTION ITS FREEE YOU DON’T HAVE TO PAY FOR ANYTHING AND STILL GET YOUR GRADES IN PERFECTLY❗️❗️⚠️
Thomas R
iOS user
Knowunity is the BEST app I’ve used in a minute. This is not an ai review or anything this is genuinely coming from a 7th grade student (I know 2011 im young) but dude this app is a 10/10 i have maintained a 3.8 gpa and have plenty of time for gaming. I love it and my mom is just happy I got good grades
Brad T
Android user
Not only did it help me find the answer but it also showed me alternative ways to solve it. I was horrible in math and science but now I have an a in both subjects. Thanks for the help🤍🤍
David K
iOS user
The app's just great! All I have to do is enter the topic in the search bar and I get the response real fast. I don't have to watch 10 YouTube videos to understand something, so I'm saving my time. Highly recommended!
Sudenaz Ocak
Android user
In school I was really bad at maths but thanks to the app, I am doing better now. I am so grateful that you made the app.
Greenlight Bonnie
Android user
I found this app a couple years ago and it has only gotten better since then. I really love it because it can help with written questions and photo questions. Also, it can find study guides that other people have made as well as flashcard sets and practice tests. The free version is also amazing for students who might not be able to afford it. Would 100% recommend
Aubrey
iOS user
Best app if you're in Highschool or Junior high. I have been using this app for 2 school years and it's the best, it's good if you don't have anyone to help you with school work.😋🩷🎀
Marco B
iOS user
THE QUIZES AND FLASHCARDS ARE SO USEFUL AND I LOVE Knowunity AI. IT ALSO IS LITREALLY LIKE CHATGPT BUT SMARTER!! HELPED ME WITH MY MASCARA PROBLEMS TOO!! AS WELL AS MY REAL SUBJECTS ! DUHHH 😍😁😲🤑💗✨🎀😮
Elisha
iOS user
This app is phenomenal down to the correct info and the various topics you can study! I greatly recommend it for people who struggle with procrastination and those who need homework help. It has been perfectly accurate for world 1 history as far as I’ve seen! Geometry too!
Paul T
iOS user
The app is very easy to use and well designed. I have found everything I was looking for so far and have been able to learn a lot from the presentations! I will definitely use the app for a class assignment! And of course it also helps a lot as an inspiration.
Stefan S
iOS user
This app is really great. There are so many study notes and help [...]. My problem subject is French, for example, and the app has so many options for help. Thanks to this app, I have improved my French. I would recommend it to anyone.
Samantha Klich
Android user
Wow, I am really amazed. I just tried the app because I've seen it advertised many times and was absolutely stunned. This app is THE HELP you want for school and above all, it offers so many things, such as workouts and fact sheets, which have been VERY helpful to me personally.
Anna
iOS user
I think it’s very much worth it and you’ll end up using it a lot once you get the hang of it and even after looking at others notes you can still ask your Artificial intelligence buddy the question and ask to simplify it if you still don’t get it!!! In the end I think it’s worth it 😊👍 ⚠️Also DID I MENTION ITS FREEE YOU DON’T HAVE TO PAY FOR ANYTHING AND STILL GET YOUR GRADES IN PERFECTLY❗️❗️⚠️
Thomas R
iOS user
Knowunity is the BEST app I’ve used in a minute. This is not an ai review or anything this is genuinely coming from a 7th grade student (I know 2011 im young) but dude this app is a 10/10 i have maintained a 3.8 gpa and have plenty of time for gaming. I love it and my mom is just happy I got good grades
Brad T
Android user
Not only did it help me find the answer but it also showed me alternative ways to solve it. I was horrible in math and science but now I have an a in both subjects. Thanks for the help🤍🤍
David K
iOS user
The app's just great! All I have to do is enter the topic in the search bar and I get the response real fast. I don't have to watch 10 YouTube videos to understand something, so I'm saving my time. Highly recommended!
Sudenaz Ocak
Android user
In school I was really bad at maths but thanks to the app, I am doing better now. I am so grateful that you made the app.
Greenlight Bonnie
Android user
I found this app a couple years ago and it has only gotten better since then. I really love it because it can help with written questions and photo questions. Also, it can find study guides that other people have made as well as flashcard sets and practice tests. The free version is also amazing for students who might not be able to afford it. Would 100% recommend
Aubrey
iOS user
Best app if you're in Highschool or Junior high. I have been using this app for 2 school years and it's the best, it's good if you don't have anyone to help you with school work.😋🩷🎀
Marco B
iOS user
THE QUIZES AND FLASHCARDS ARE SO USEFUL AND I LOVE Knowunity AI. IT ALSO IS LITREALLY LIKE CHATGPT BUT SMARTER!! HELPED ME WITH MY MASCARA PROBLEMS TOO!! AS WELL AS MY REAL SUBJECTS ! DUHHH 😍😁😲🤑💗✨🎀😮
Elisha
iOS user
This app is phenomenal down to the correct info and the various topics you can study! I greatly recommend it for people who struggle with procrastination and those who need homework help. It has been perfectly accurate for world 1 history as far as I’ve seen! Geometry too!
Paul T
iOS user